粤联赛迎重大改革,职业球员不得参赛

「一周刺猬话题」
在职业联赛打得火热之际,新的一年民间赛事也在陆续准备中,以便年后能顺利开展。
今年广东省联赛将会有重大改革,从流出的部分规程内容来看,关于“参赛资格”一项变化最大,其中“专业运动员”方面引人注意,原文如下:
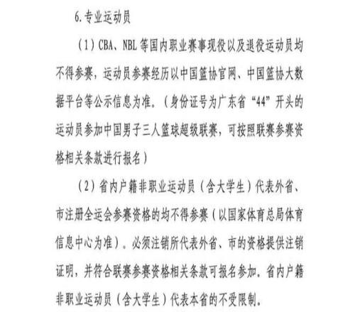
6.专业运动员
(1) CBA、NBL等国内职业赛事现役以及退役运动员均不得参赛,运动员参赛经历以中国篮协官网、中国篮协大数据平台等公示信息为准。(身份证号为广东省"44"开头的运动员参加中国男子三人篮球超级联赛,可按照联赛参赛资
格相关条款进行报名)

这也意味着过往参加的像CBA的陈国豪、邵炜昀、李原宇、王睿泽、黎伊扬、万圣伟、赵锦洋等人,前NBL的张铭浩,余达燊等人无法参赛,而参加超三的需要是身份证号为广东省"44"开头的运动员,再按照联赛参赛资格相关条款进行报名。
可以看出,整体方向是回归群众,并希望本土球员、年轻球员有更多机会。

时间上和往常一致,3月举行揭幕战,3-6月进行常规赛,淘汰赛和总决赛安排在7-8月。
另外还有一些变化值得关注,分组上不再是往常的四个小组,而是按照东、西区划分,16强淘汰赛到半决赛均为主客场回合制,最终的总决赛则是三局两胜制 。

据刺猬了解,此份文件为“征求意见稿”,非最终定稿,但最后不会有太大出入。
在过去的2025省联赛,河源队黎伊扬在最后的决赛迎来首秀,两回合先后砍下29分4篮板5助攻、 30分5助攻1抢断,带领河源队夺得队史首冠。
众所周知,河源队的投入不可谓不大,算是比较早且有延续性加入职业元素的球队,在 2025年的黎伊扬、万圣伟和赵锦洋之前,还引援过王睿泽、区俊炫、徐铭智、蔡晨等人,但都遗憾未能染指总冠军。

作为全国民间篮球的标志性赛事,东莞到广东这片沃土,其水平之高是被大家认可的,从比赛表现来看,并非所有有过CBA履历的球员都能在省联赛有着很好的发挥 。
放大到NBL,民间当中的顶级球员面对他们依旧有一战之力,横向对比来看,像2025年效力于广州的余达燊,此前2021年代表佛山征战省联赛,场均贡献11.0分7.7篮板2.3助攻4抢断。当时他也是NBL北京东方雄鹿的队员,场均得到13分6.8篮板5.4助攻2.6抢断。
因此当有着职业履历的球员来到民间业余联赛,能否适应打出职业实力,也是很多球迷关注的重点之一,所以像省联赛、东莞市联赛都有着验金石的作用。

在多年的比赛反馈来看,很多NBL球员出现在野球比赛中的发挥,如果以全华班比较,其实不会有太大差距。
另外CBA边缘球员、CUBA球员等加入,也正是这样不同层级球员的来往交流,也促进各个民间比赛水平在进步。
如果直接所有有过职业经历、包括退役的球员不得参赛,可能整体精彩程度会有影响。是否在退役年限上或者对于广东本土的退役球员 有具体方案会 更为合适?

部分图源:广东篮球GDBA
这样的改革之下,各队应该如何调整?职业球员的涌入对民间业余赛事存在怎样的影响?
不妨一起留言在评论区分享,欢迎有理有据的理性表达和衷心的建设性回答。
*往期回顾(点击文字跳转)
WEEK 43:
WEEK 44:
WEEK 45:
WEEK 46:
WEEK 47:
关注 / 在看
上一篇: 广东男篮三外援联赛表现总结